原创:周墨 统计师雪 本草学术 2026年1月5日
2025年11月14日,中国中医科学院广安门医院赵林华研究员和仝小林院士团队近期开展了针对糖尿病肾病患者的随机、对照临床试验,试验成果发表在《Precision Clinical Medicine》期刊(医学2区,IF = 5.0)上。
研究旨在评估中药肾浊方(SZF)对比西药厄贝沙坦(IRB)在治疗糖尿病肾病(DKD)的效果和安全性,并探讨其炎症调节机制。
临床试验研究设计
这是一项多中心、随机、双盲、双模拟、阳性药对照临床试验,于2015年7月至2021年12月从中国11家临床中心的内分泌和肾病科门诊招募糖尿病肾病患者。
P(Population)研究对象:纳入18–80岁、符合 DKD 诊断标准和中医气虚血瘀证诊断标准的120名患者。排除部分高风险人群(如肝功能明显异常、血糖控制不良、重度贫血、其他原因肾病等)。I(Intervention)试验组:肾浊方(SZF)颗粒剂,每日2袋口服,早晚各1袋,持续24周。同时服用厄贝沙坦安慰剂胶囊,每日早晨口服2粒。
C(Comparison)对照组:厄贝沙坦(IRB)胶囊,每日早晨口服2粒,持续24周。同时服用肾浊方安慰剂颗粒,每日2袋口服,早晚各1袋。
试验期间,所有患者统一接受标准血糖控制(空腹血糖≤7.8 mmol/L,餐后2小时≤11.1 mmol/L)和血压控制(≤140/90 mmHg,使用非RAAS抑制剂类药物)。
O(Outcome)结局:主要观察指标为基线至24周24h尿总蛋白(24hUTP)变化;
次要指标包括基线至24周血肌酐(SCr)和估算肾小球滤过率(eGFR)变化、空腹血糖(FBG)变化、12周和24周血脂(TC、TG、HDL-C、LDL-C)变化、12周和24周糖化血红蛋白(HbA1c)变化、24周血压变化、24周中医症状改善;
安全性指标如不良事件(AE)、常规血尿粪检查、心电图、肝肾功能检查;
机制研究包括Olink炎症蛋白质组学、单细胞RNA测序(scRNA-seq)和体内实验。
肾浊方
糖尿病肾病(DKD)在传统中医中属于“消渴肾病”范畴,其核心病机为“久病入络,致肾经瘀阻”。
肾浊方是《伤寒论》中经典方剂“抵当汤”的改良版本,通过补气、活血、通络的方式治疗糖尿病肾病患者,由大黄、水蛭、丹参、茯苓、益母草、黄芪组成。
既往真实世界临床研究表明,肾浊方能有效降低DKD患者24小时尿总蛋白并延缓疾病进展。
肾浊方显著改善糖尿病肾病症状
- 主要疗效指标分析
关于24h尿总蛋白变化,SZF组在24周后变化为–0.03(95% CI:–0.24-0.18)g/24 h,IRB组为–0.08(95% CI:0.30-0.14)g/24 h,组间差异无统计学显著(p=0.61)。
- 次要结局分析
次要指标分析显示,肾浊方干预对多种症状有显著积极影响:
- 血肌酐(SCr)变化:SZF组显著下降(MD=−5.15 μmol/L),IRB组上升(MD=3.39 μmol/L),组间差异显著(P<0.01);
- 估算肾小球滤过率(eGFR)变化:SZF组(MD=5.91mL/min/1.73 m²)在24周显著高于IRB组(MD=-1.67mL/min/1.73 m²),组间差异显著(p<0.01);
- 中医症状评分(TCM Syndrome Scores)改善率:SZF组在24周显著高于IRB组(89.47% vs. 63.49%;p<0.01);
- 空腹血糖(FPG)、血脂(HDL-c、LDL-c)、糖化血红蛋白(HbA1c)和血压变化(SBP、DBP)在12周和24周组间无显著差异(p>0.05);
3.贝叶斯分析
为进一步评估和验证肾浊方干预的效果,采用贝叶斯分析法比较了治疗24周后24小时尿总蛋白(24hUTP)、血清肌酐(SCr)和估算肾小球滤过率(eGFR)的变化值。
结果显示,在减少蛋白尿(主要结局)上两组相当,但SZF组在保护肾功能(eGFR改善、SCr降低)方面具有极高的临床获益概率(>97.5%)。
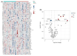
4.机制研究
结果显示,肾浊方下调内皮细胞CX3CL1和系膜/管状细胞MCP-1水平,提示抗炎效应恢复内皮功能并减轻纤维化。
总体而言,肾浊方(SZF)在减少大蛋白尿上与厄贝沙坦相当,在保护肾功能上显著优于IRB,中医症状改善更明显,安全性良好。
对于已有大量蛋白尿的糖尿病肾病患者,在标准西药治疗基础上联用肾浊方,可能获得更好的肾功能保护
机制上,肾浊方可能通过下调CX3CL1和MCP-1介导的炎症通路,发挥肾脏保护作用。
肾浊方可作为DKD大蛋白尿患者的替代或补充治疗,尤其适合注重肾功能保护和中医症状改善的患者,为中药国际化提供证据,潜在改善DKD全球负担。
参考文献:Wang A, Huang Y, Wei Y, Zhang L, Chen H, Wang X, et al. Randomized controlled clinical trial of Shenzhuo Formula in the treatment of macroalbuminuria in diabetic kidney disease and its inflammation-modulating mechanisms. Precis Clin Med. 2025;8:pbaf031. doi:10.1093/pcmedi/pbaf031





